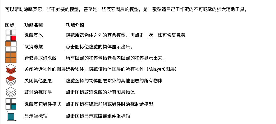
隐藏其他 / 隐藏显示工具 / 快速显隐 / Hide Other 插件库索引 | 咨询插件顾问 介绍 Introduction 隐藏其他 / 隐藏显示工具 / 快速显隐 / Hide Other 隐藏其它是一款功能强大的辅助工具,尤其是在编辑较为复杂的模型的情况下,这个工具可以帮助隐藏其它一些不必要的模型,甚至是一些其它图层的模型,是一款塑造自己工作流的不可或缺的强大辅助工具。 下载二维码安装 作者:山西云联智达网络科技有限公司 插件名称:隐藏其他 插件版本:9.1.8 SketchUp 兼容性:v2018~最新 兼容操作系统:windows mac 信息说明 插件库索引 |老学员获取优惠 | 咨询插件顾问