《SketchUp要点精讲》

《SketchUp要点精讲》

著:老怪孙哲

要点精讲

SketchUp初学者想要避免走弯路和养成坏习惯,推荐你从读这本书开始;
这本书还是自认为已经入门者的镜子,看看你真的入门没有;
很多SketchUp老手看过后大呼相见恨晚,原来自己多年来的概念和操作一直是错的!

本书与配套的视频所涉及的内容涵盖了各行业SketchUp用户必须掌握的、最基础的“应知应会”性质的知识,本书内无冷僻内容、也不包括各行业的专业内容。

本书和配套的视频教程是SketchUp ATC(中国)授权培训中心官方指定的教学培训和应考辅导教材。本书和配套的视频教程中所涉及的所有知识都将是SketchUp 国际认证(SCA)各等级资格认证考试的必考内容。

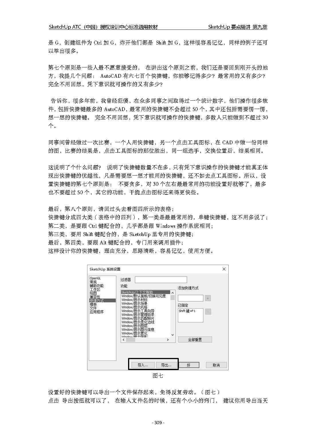
  • 《SketchUp要点精讲》一共有九章63节,283页,包含练习用附件585M(扫码网络下载)
  • 为了抓住学习重点应对资格认证,本书还有配套的《SketchUp学员自测题库》(另购)
  • 此外,为强化学习效果,本书还有配套的视频教程62个,13.4小时(另购)

本书的章节按照工具的功能来划分板块,这样做是经过长期教学实践而确定的,更方便学习、记忆与练习。每个板块各有重点自成体系也互有联系。

本书与配套的视频教程是SketchUp ATC(中国)授权培训中心的标准通用教材,也可作为各大专院校,中职中技中专的专业教材,还可供在职设计师们自学后参与技能认证所用。

《SketchUp要点精讲》

89
  • 《SketchUp要点精讲》书籍
  • 包含书籍对应的视频教学
  • 含运费

发表回复

此站点使用Akismet来减少垃圾评论。了解我们如何处理您的评论数据