详细介绍
VIZ PRO参数化建模
VIZ PRO主页丨试用手册丨视频教程
VIZ PRO可视化参数建模
SketchUp的参数化建模
免费下载试用15天
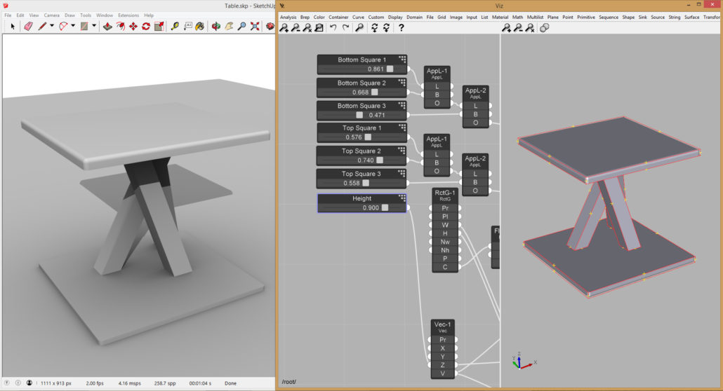
Viz Pro为SketchUp添加了参数化建模。保留所有建模历史记录,您不再需要重做所有工作。
复杂材料
布尔和实体建模
复杂参数模型
将文本导出到SketchUp
高级建模操作
VIZ PRO可视化参数建模 800 /元参数化建模与OpenCascade CAD库集成NURBS曲线和曲面复杂材料许多建模操作,如Fillet,Chamfer,Draft,Extrude,Revolve,Pipe,Loft执行计算并将结果输出为Leader Text布尔运算和实体建模SketchUp 2014-2018 Windows和SketchUp 2015-2018 Mac-永久单机版--1年服务支持--支持花呗分期付款-
购买
安装
在SketchUp中,选择“ 窗口”>“扩展管理器”。
单击“ 安装扩展” 按钮。
在出现的“打开”对话框中,导航到 .rbz 保存到计算机的文件,选择文件,然后单击“ 确定” (Microsoft Windows)或“ 打开” (Mac OS X)。
重新启动 SketchUp
对于早于SketchUp 2017的版本,以下是访问Extension Manager的方法:
在SketchUp中,选择“ 窗口”>“首选项” (Microsoft Windows)或“ SketchUp”>“首选项” (Mac OS X)。
在出现的对话框中,选择 左侧边栏中的Extensions。
使用
首先,转到菜单Extensions - > Viz - > Start Viz,或单击工具栏上的Vz按钮。Viz Pro窗口打开后,按空格键以添加新节点。
用户手册
Viz Pro视频教程
下载示例项目
Viz论坛
优象SketchUp草图大师插件库(链接)
草图大师插件免费下载|草图大师常用插件|SketchUp插件库|插件开发|插件下载|草图大师插件安装方法|
VIZ PRO可视化参数建模
SketchUp的参数化建模
免费下载试用15天
Viz Pro为SketchUp添加了参数化建模。保留所有建模历史记录,您不再需要重做所有工作。
复杂材料
布尔和实体建模
复杂参数模型
将文本导出到SketchUp
高级建模操作
VIZ PRO可视化参数建模 800 /元参数化建模与OpenCascade CAD库集成NURBS曲线和曲面复杂材料许多建模操作,如Fillet,Chamfer,Draft,Extrude,Revolve,Pipe,Loft执行计算并将结果输出为Leader Text布尔运算和实体建模SketchUp 2014-2018 Windows和SketchUp 2015-2018 Mac-永久单机版--1年服务支持--支持花呗分期付款-
购买
安装
在SketchUp中,选择“ 窗口”>“扩展管理器”。
单击“ 安装扩展” 按钮。
在出现的“打开”对话框中,导航到 .rbz 保存到计算机的文件,选择文件,然后单击“ 确定” (Microsoft Windows)或“ 打开” (Mac OS X)。
重新启动 SketchUp
对于早于SketchUp 2017的版本,以下是访问Extension Manager的方法:
在SketchUp中,选择“ 窗口”>“首选项” (Microsoft Windows)或“ SketchUp”>“首选项” (Mac OS X)。
在出现的对话框中,选择 左侧边栏中的Extensions。
使用
首先,转到菜单Extensions - > Viz - > Start Viz,或单击工具栏上的Vz按钮。Viz Pro窗口打开后,按空格键以添加新节点。
用户手册
Viz Pro视频教程
下载示例项目
Viz论坛
优象SketchUp草图大师插件库(链接)
草图大师插件免费下载|草图大师常用插件|SketchUp插件库|插件开发|插件下载|草图大师插件安装方法|
VIZ PRO可视化参数建模
SketchUp的参数化建模
VIZ PRO可视化参数建模
800 /元
-
参数化建模 -
与OpenCascade CAD库集成 -
NURBS曲线和曲面 -
复杂材料 -
许多建模操作,如Fillet,Chamfer,Draft,Extrude,Revolve,Pipe,Loft -
执行计算并将结果输出为Leader Text -
布尔运算和实体建模 -
SketchUp 2014-2018 Windows和SketchUp 2015-2018 Mac -
-永久单机版- -
-1年服务支持- -
-支持花呗分期付款-
安装
- 在SketchUp中,选择“ 窗口”>“扩展管理器”。
- 单击“ 安装扩展” 按钮。
- 在出现的“打开”对话框中,导航到
.rbz保存到计算机的文件,选择文件,然后单击“ 确定” (Microsoft Windows)或“ 打开” (Mac OS X)。 - 重新启动 SketchUp
对于早于SketchUp 2017的版本,以下是访问Extension Manager的方法:
- 在SketchUp中,选择“ 窗口”>“首选项” (Microsoft Windows)或“ SketchUp”>“首选项” (Mac OS X)。
- 在出现的对话框中,选择 左侧边栏中的Extensions。
使用
首先,转到菜单Extensions – > Viz – > Start Viz,或单击工具栏上的Vz按钮。Viz Pro窗口打开后,按空格键以添加新节点。









