1001bitTools

建筑常用构件一键生成与编辑,含墙体/门窗/楼梯/屋顶等。适合方案建模与快速出图提效。

详细介绍

1001bitTools

插件库索引 | 咨询插件顾问

介绍 Introduction

作者:FSE
插件名称:1001bit建筑工具集
插件版本:最新版本
SketchUp 兼容性:v2018~最新
兼容操作系统:Mac OS X, Windows
 

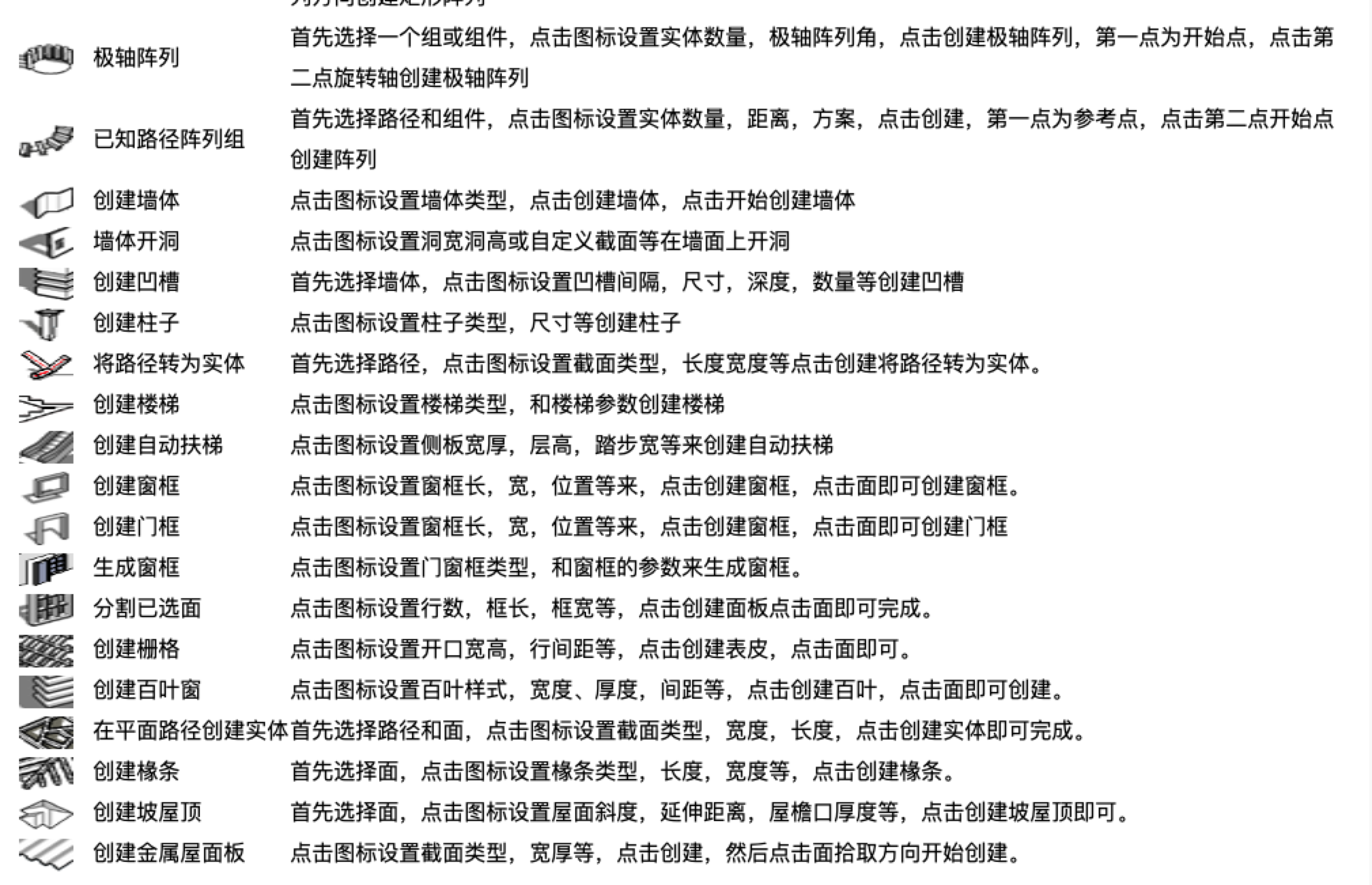
信息说明

视频介绍 Video introduction

使用1001bit工具在SketchUp中建模房屋  

优象SketchUp草图大师插件库(链接)
草图大师插件免费下载|草图大师常用插件|SketchUp插件库|插件开发|插件下载|草图大师插件安装方法|

 

插件库索引 |老学员获取优惠 | 咨询插件顾问

介绍 Introduction

11_4ee79966deba8905b6a8d38b8c52ec46

作者:FSE

插件名称:1001bit建筑工具集

插件版本:最新版本

SketchUp 兼容性:v2018~最新

兼容操作系统:Mac OS X, Windows

 

信息说明

WeChat539b252e877f3c511e213da1b8a78804

WeChat6e3130e5b8658e42132b9fc8e54ddc1b

视频介绍 Video introduction

使用1001bit工具在SketchUp中建模房屋


 


优象SketchUp草图大师插件库(链接

草图大师插件免费下载|草图大师常用插件|SketchUp插件库|插件开发|插件下载|草图大师插件安装方法|


 

用户登录