详细介绍
增强选择工具 / Select Tools
介绍 Introduction
作者:ThomThom
插件名称:Selection Toys
插件版本:2.4.0
兼容版本:SketchUp 6~2019
兼容操作系统:Mac OS X, Windows
语言:中文
信息说明
工具条介绍
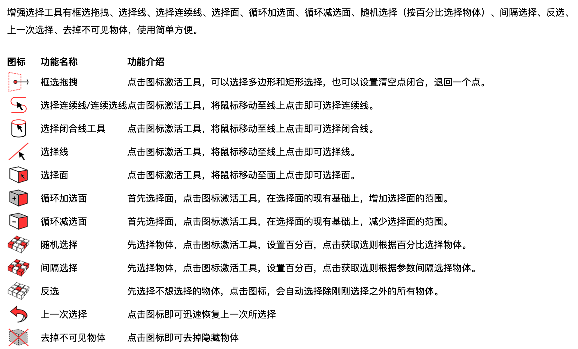
选择工具的工具条内包含框选拖拽、连续选择线、选择闭合线工具、选择线、选择面、循环加选面、循环减选面、随机选择、间隔选择、反选、上一次选择、去掉不可见物体。
框选拖拽
可以穿透群组或者组件直接选择所选物体的顶点,进行相应的拖拽,同时会柔化所修改的物体。常用于修改门窗或者建筑的层高。 使用方法:激活工具后,根据需要绘制拖拽框,绘制完成后双击、点击面板上的闭合或者右键点击闭合即可划定范围。
选择连续线
点击激活工具,可以快速选择模型中连续的线条。
选择闭合线工具
激活工具后,可以快速选择模型中闭合的线条。
选择线
可以选择连续的线,也可以自定义选择连贯的线。激活工具后,根据需要进行选择,选择完成后双击鼠标左键即可完成选择(右键可反选)。
选择面
激活工具后,根据需要快速、连续选择不同面(右键可反选)。
循环加选面
激活工具,在已选择一个或数个面的基础上,增加选择面的范围。点击一次可向四周扩散一个格子。
循环减选面
激活工具,在已选择一个或数个面的基础上,减少选择面的范围。点击一次可向内缩一个格子。
随机选择
先全选物体,点击激活工具,在弹出面板点击获取选择此时选中的模型相当于100%,在面板中输入需要的百分比,再点击重新计算,插件会根据选择的物体的百分比计算随机选择相应的物体。
间隔选择
间隔选择所选的物体,使用方法与随机选择相同首先点击激活工具,在弹出面板点击获取选择此时选中的模型相当于100。 在面板中输入需要的百分比,再点击重新计算,插件会根据选择的物体的百分比计算随机选择相应的物体。
反选
介绍 Introduction
信息说明

工具条介绍
选择工具的工具条内包含框选拖拽、连续选择线、选择闭合线工具、选择线、选择面、循环加选面、循环减选面、随机选择、间隔选择、反选、上一次选择、去掉不可见物体。

框选拖拽
可以穿透群组或者组件直接选择所选物体的顶点,进行相应的拖拽,同时会柔化所修改的物体。常用于修改门窗或者建筑的层高。 使用方法:激活工具后,根据需要绘制拖拽框,绘制完成后双击、点击面板上的闭合或者右键点击闭合即可划定范围。

选择连续线
点击激活工具,可以快速选择模型中连续的线条。

选择闭合线工具
激活工具后,可以快速选择模型中闭合的线条。

选择线
可以选择连续的线,也可以自定义选择连贯的线。激活工具后,根据需要进行选择,选择完成后双击鼠标左键即可完成选择(右键可反选)。

选择面
激活工具后,根据需要快速、连续选择不同面(右键可反选)。

循环加选面
激活工具,在已选择一个或数个面的基础上,增加选择面的范围。点击一次可向四周扩散一个格子。

循环减选面
激活工具,在已选择一个或数个面的基础上,减少选择面的范围。点击一次可向内缩一个格子。

随机选择
先全选物体,点击激活工具,在弹出面板点击获取选择此时选中的模型相当于100%,在面板中输入需要的百分比,再点击重新计算,插件会根据选择的物体的百分比计算随机选择相应的物体。

间隔选择
间隔选择所选的物体,使用方法与随机选择相同首先点击激活工具,在弹出面板点击获取选择此时选中的模型相当于100。
在面板中输入需要的百分比,再点击重新计算,插件会根据选择的物体的百分比计算随机选择相应的物体。

反选
先选择不想选择的物体,点击反选之后,会自动选择除刚刚选择之外的所有物体。如果是在组内,即为组内的其它物体;如果在场景内,即为场景内的其它所有物体。

上一次选择
操作失误时,点击上一次选择,即可恢复到上一个步骤。

去掉不可见物体
去掉不可见物体,模型较多时,选中模型的时候难免会夹杂着一些小模型,激活去掉不可见物体工具后,可以快速将视线外的模型去掉,大大程度降低了,误伤模型的状况。
