系统课程 效率插件 工作台

中交⼀公局第⼆⼯程有限公司——赵志⻜

案例素材下载 提取码: kg7t 中交⼀公局第⼆⼯程有限公司 2023年度第2期SketchUp⼯作流程培训 […]

详细介绍

中交⼀公局第⼆⼯程有限公司——赵志⻜

案例素材下载 提取码: kg7t

中交⼀公局第⼆⼯程有限公司
2023年度第2期SketchUp⼯作流程培训
学习总结
学员作品:赵志飞

 

5⽉4⽇,正是中国的⻘年节,怀揣着好奇进⼊了公司进⾏培训SU和layout。
本次的SU软件学习以来,最⼤的感触就是可以将抽象化的2D图纸给具象化,虽然迈达斯软件也可以进⾏三维建模,但是建成的模型格式单⼀,并不好看,只是为了⽅便计算⽽“捎带的模型”。并没有直观上的感觉,但是SU 让我眼中⼀亮。⼀个外⾏⼈对于⼀张CAD图纸进⾏观看是⽐较困难的,但如果是草图⼤师的三维模型却不⽌于此,很直观的就能将该结构进⾏表述出来。当学会简单的建模后,后期学了将简单的模型进⾏拼凑,组合成活动板房,再将活动板房进⾏布置和排列,加上其他元素进⾏修饰,⼯地所居住的项⽬部就建造好了。加以后期的渲染⼯作,惟妙惟肖。这可能就是三维建模的魅⼒吧。到最后的简单的钢结构进⾏建模和渲染,⼏乎完美还原了现场的结构和场景,⽽且出图后⼏乎和cad⼀模⼀样。
此次学习,学会了部分建模知识和渲染知识,但仅仅是⼀些⽪⽑,该软件的博⼤精深并没有完全掌握到。总觉得SU 最伟⼤的就是渲染了,⾮常棒。有些建筑甚⾄可以和照⽚相似。在学习过程中我也碰到了难处,某些建模中会前期出现问题,但是并没有及时解决,后期建模后就会造成⾮常⼤的问题,还需要⽼师进⾏解决。以及部分快捷件和功能的不熟练,造成建模效率低下。
SU 还可以提升⼯作效率,相对来说建模⽐较容易的结构,可以⽤SU快速建模,建模完成后可以转化成为CAD,直接标注后就可出图,⼤⼤减少了绘图所需要的时间。另外⼀点就是SU 可以使⾃⼰更加出彩,在⽅案的…

中交⼀公局第⼆⼯程有限公司

2023年度第2期SketchUp⼯作流程培训

学习总结

学员作品:赵志飞


 

5⽉4⽇,正是中国的⻘年节,怀揣着好奇进⼊了公司进⾏培训SU和layout。

本次的SU软件学习以来,最⼤的感触就是可以将抽象化的2D图纸给具象化,虽然迈达斯软件也可以进⾏三维建模,但是建成的模型格式单⼀,并不好看,只是为了⽅便计算⽽“捎带的模型”。并没有直观上的感觉,但是SU 让我眼中⼀亮。⼀个外⾏⼈对于⼀张CAD图纸进⾏观看是⽐较困难的,但如果是草图⼤师的三维模型却不⽌于此,很直观的就能将该结构进⾏表述出来。当学会简单的建模后,后期学了将简单的模型进⾏拼凑,组合成活动板房,再将活动板房进⾏布置和排列,加上其他元素进⾏修饰,⼯地所居住的项⽬部就建造好了。加以后期的渲染⼯作,惟妙惟肖。这可能就是三维建模的魅⼒吧。到最后的简单的钢结构进⾏建模和渲染,⼏乎完美还原了现场的结构和场景,⽽且出图后⼏乎和cad⼀模⼀样。

此次学习,学会了部分建模知识和渲染知识,但仅仅是⼀些⽪⽑,该软件的博⼤精深并没有完全掌握到。总觉得SU 最伟⼤的就是渲染了,⾮常棒。有些建筑甚⾄可以和照⽚相似。在学习过程中我也碰到了难处,某些建模中会前期出现问题,但是并没有及时解决,后期建模后就会造成⾮常⼤的问题,还需要⽼师进⾏解决。以及部分快捷件和功能的不熟练,造成建模效率低下。

SU 还可以提升⼯作效率,相对来说建模⽐较容易的结构,可以⽤SU快速建模,建模完成后可以转化成为CAD,直接标注后就可出图,⼤⼤减少了绘图所需要的时间。另外⼀点就是SU 可以使⾃⼰更加出彩,在⽅案的编制过程中,插⼊3D图纸可以增加⽅案的可观性,更加容易理解。当然在项⽬临建⽅案更会⼤放异彩。

⾃⼰的感触是说不完的,但是在这⾥⾮常感谢三位⽼师的教导,也因为⽼师的不吝赐教,我在这次培训中才能略有所得,对⾃⼰有⼀个交待。在这⾥提出⼀点⼩⼩的建议,希望⽼师优化⽂本输⼊机制,相信随着SU 的不断更新和进步,能够早⽇替代CAD。

最后再次感恩⽼师的谆谆教导!

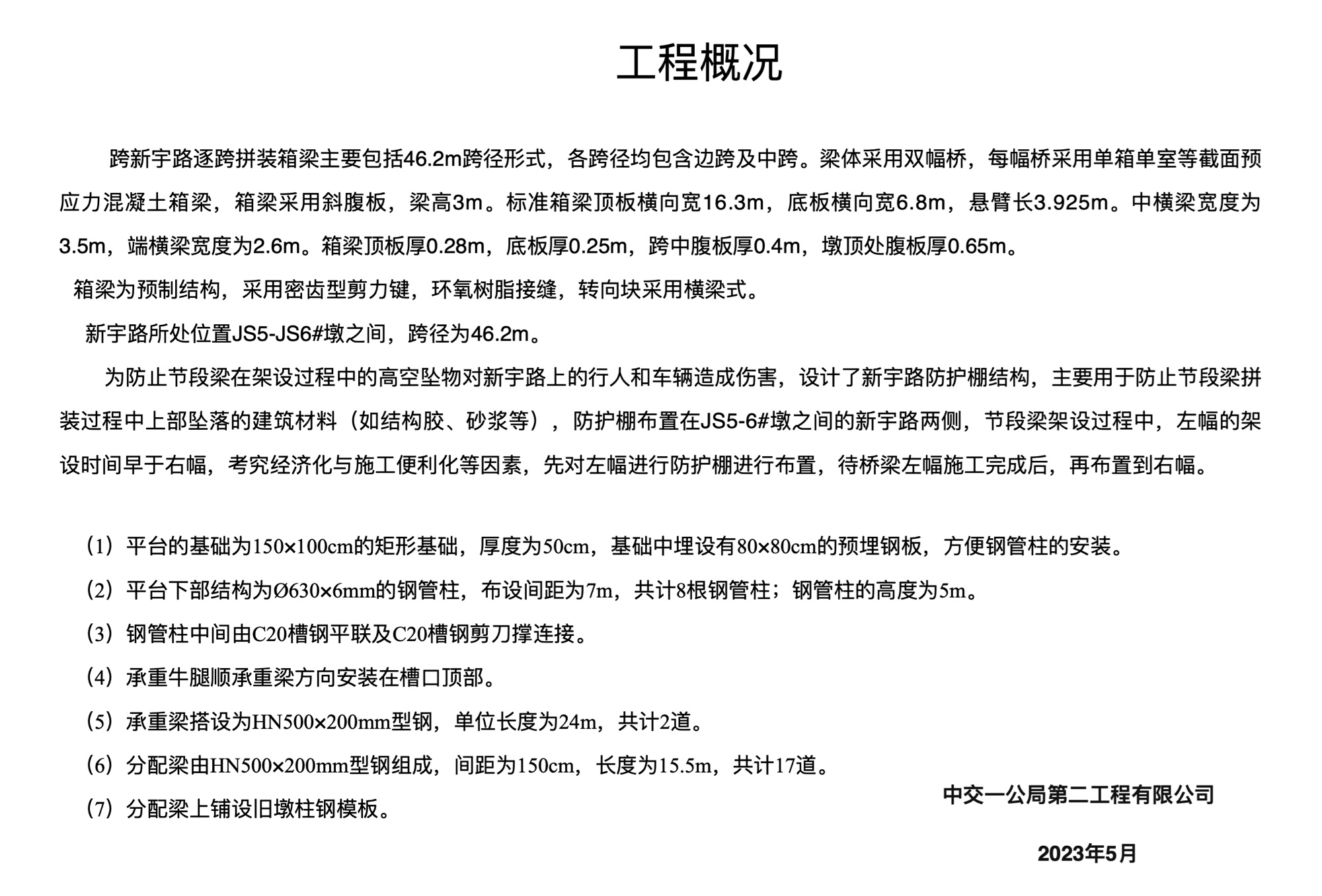
赵志飞-跨新宇路防护棚 11

赵志飞-跨新宇路防护棚

赵志飞-跨新宇路防护棚 10

赵志飞-跨新宇路防护棚 9

赵志飞-跨新宇路防护棚 8

赵志飞-跨新宇路防护棚 7

赵志飞-跨新宇路防护棚 6

赵志飞-跨新宇路防护棚 5

赵志飞-跨新宇路防护棚 4

赵志飞-跨新宇路防护棚 3

赵志飞-跨新宇路防护棚 2

用户登录