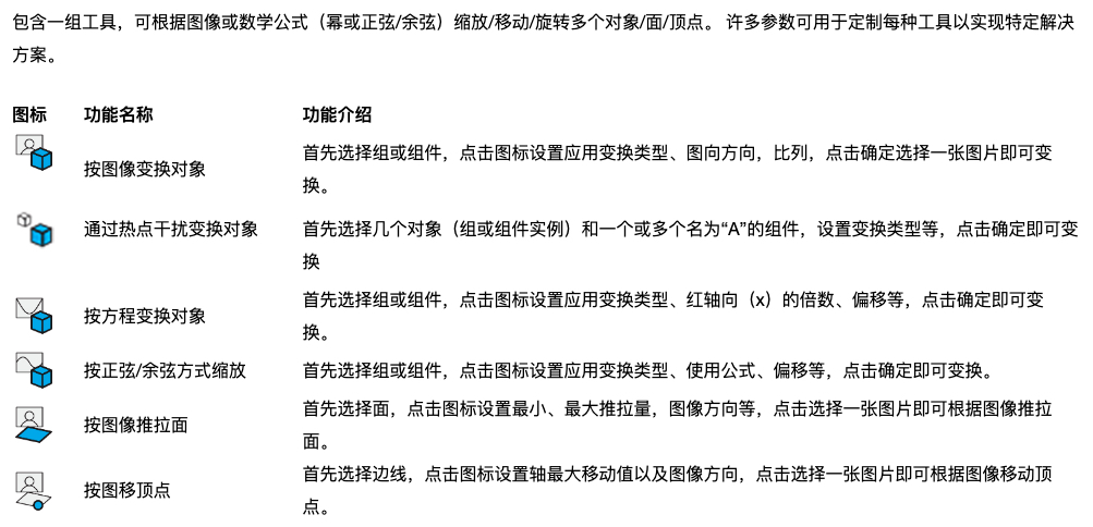
系统课程 效率插件

Scale By Tools干扰缩放

按规则进行“干扰式”缩放与变形,生成变化造型。适合概念形态探索与装饰结构。

详细介绍

Scale By Tools干扰缩放

插件库索引 | 咨询插件顾问

介绍 Introduction

作者:Alex
插件名称:干扰缩放
插件版本:1.1.3
SketchUp 兼容性:v2018~最新
兼容操作系统:Mac OSX, Windows

信息说明

插件库索引 |老学员获取优惠 | 咨询插件顾问

介绍 Introduction

Animation_437ac2c1ba13b43206268de145595c1b

作者:Alex

插件名称:干扰缩放

插件版本:1.1.3

SketchUp 兼容性:v2018~最新

兼容操作系统:Mac OSX, Windows

信息说明

Xnip2022-12-07_15-23-58

11_42c1039504d22bc14921f3634abade0f

22_ebd5a263ea19d1475e1f6f4b6bc7c5ea

33_d1462e2da8e3df657af2d0715d7b2b2a

44_21e7c74cfff19cba7c2c91545650eeb4

55_0996266ed4e3debab3a6cd22cc2950b9

用户登录