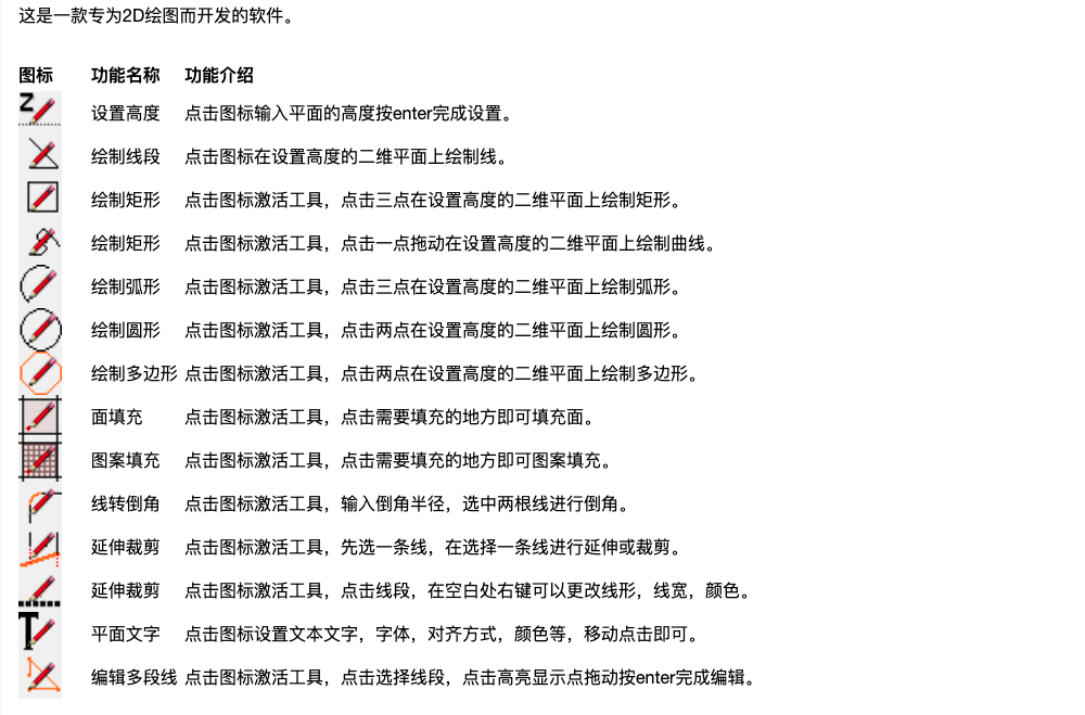
详细介绍
2D Tools-2D工具集
插件库索引 | 咨询插件顾问
介绍 Introduction
作者:TIG
插件名称:平面绘图
插件版本:7.8f
SketchUp 兼容性:v2018~最新
兼容操作系统:windows mac
信息说明
插件库索引 |老学员获取优惠 | 咨询插件顾问
介绍 Introduction
作者:TIG
插件名称:平面绘图
插件版本:7.8f
SketchUp 兼容性:v2018~最新
兼容操作系统:windows mac
信息说明
插件库索引 |老学员获取优惠 | 咨询插件顾问
介绍 Introduction

作者:TIG
插件名称:平面绘图
插件版本:7.8f
SketchUp 兼容性:v2018~最新
兼容操作系统:windows mac
信息说明
