详细介绍
组件属性 / 行为限定 / ComponentProperties
插件库索引 | 咨询插件顾问
介绍 Introduction
作者:智达云
插件名称:组件属性
插件版本:9.0.5
SketchUp 兼容性:v2018~最新
兼容操作系统:windows mac
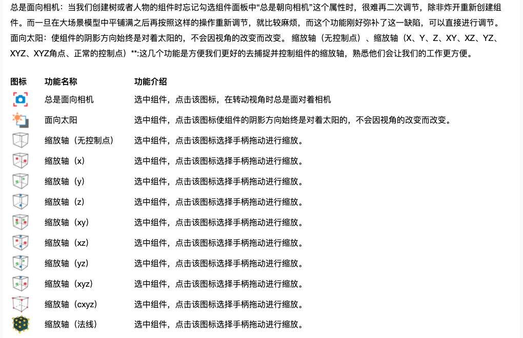
信息说明
插件库索引 |老学员获取优惠 | 咨询插件顾问
介绍 Introduction
作者:智达云
插件名称:组件属性
插件版本:9.0.5
SketchUp 兼容性:v2018~最新
兼容操作系统:windows mac
信息说明
插件库索引 |老学员获取优惠 | 咨询插件顾问
介绍 Introduction

作者:智达云
插件名称:组件属性
插件版本:9.0.5
SketchUp 兼容性:v2018~最新
兼容操作系统:windows mac
信息说明
