系统课程 效率插件

LayOut学员作品——室内设计施工图

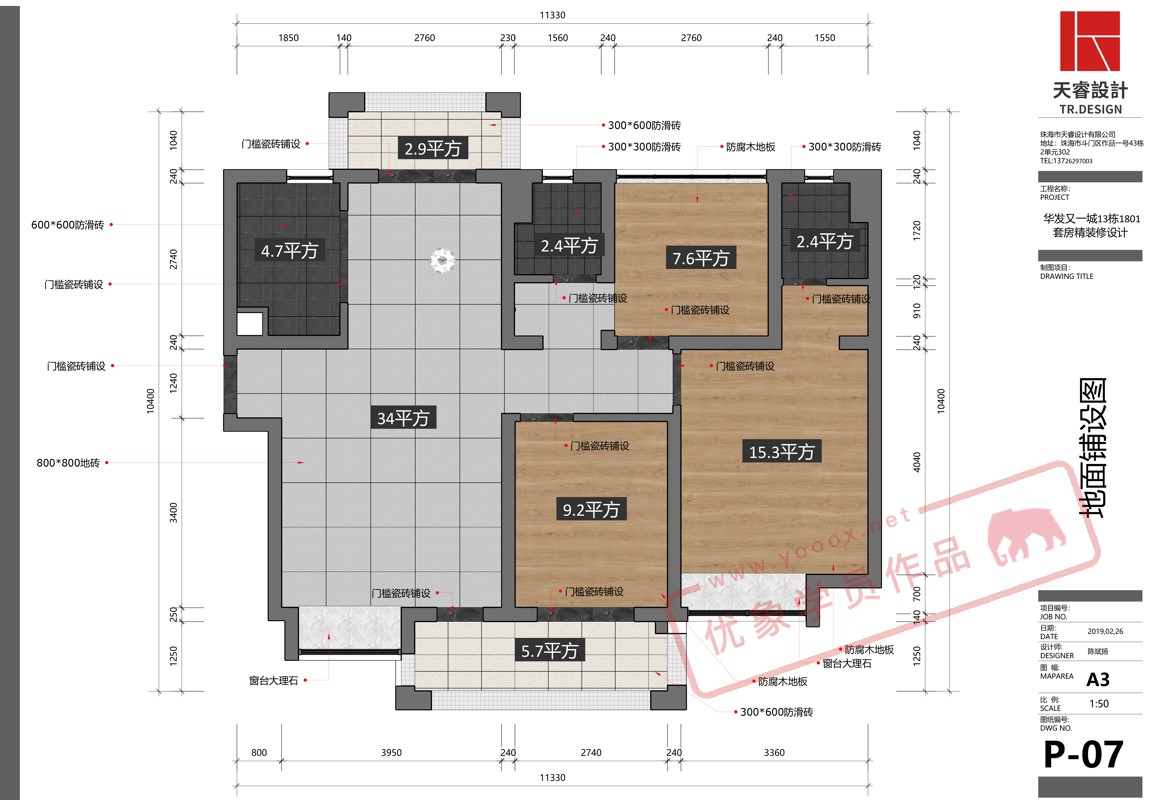
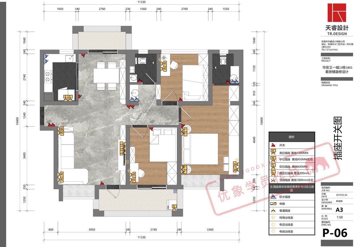
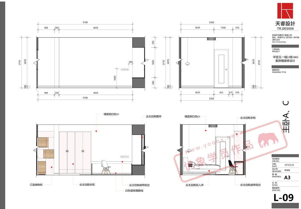
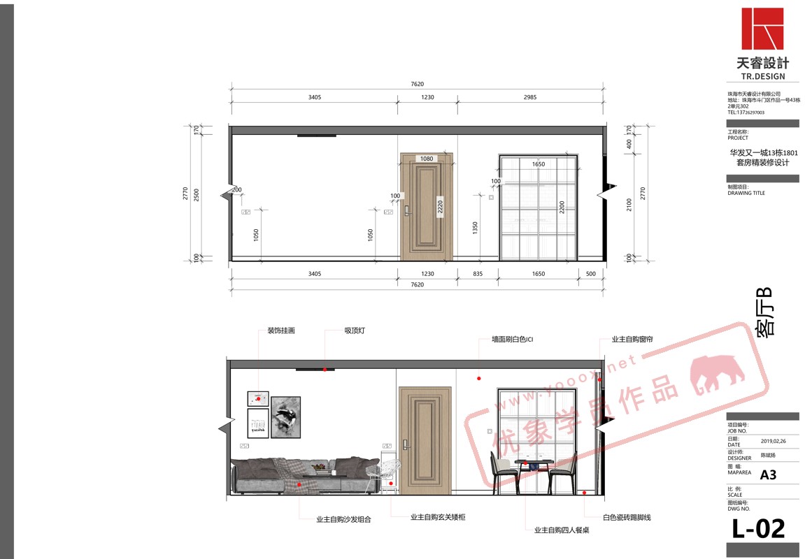
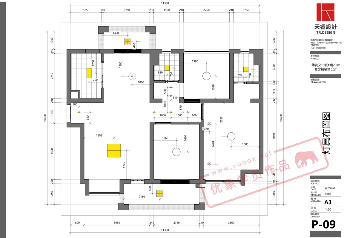
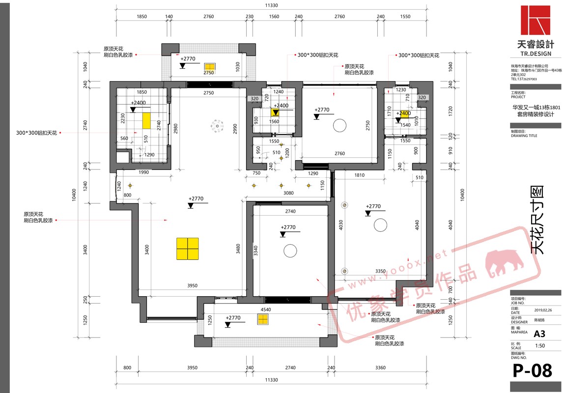
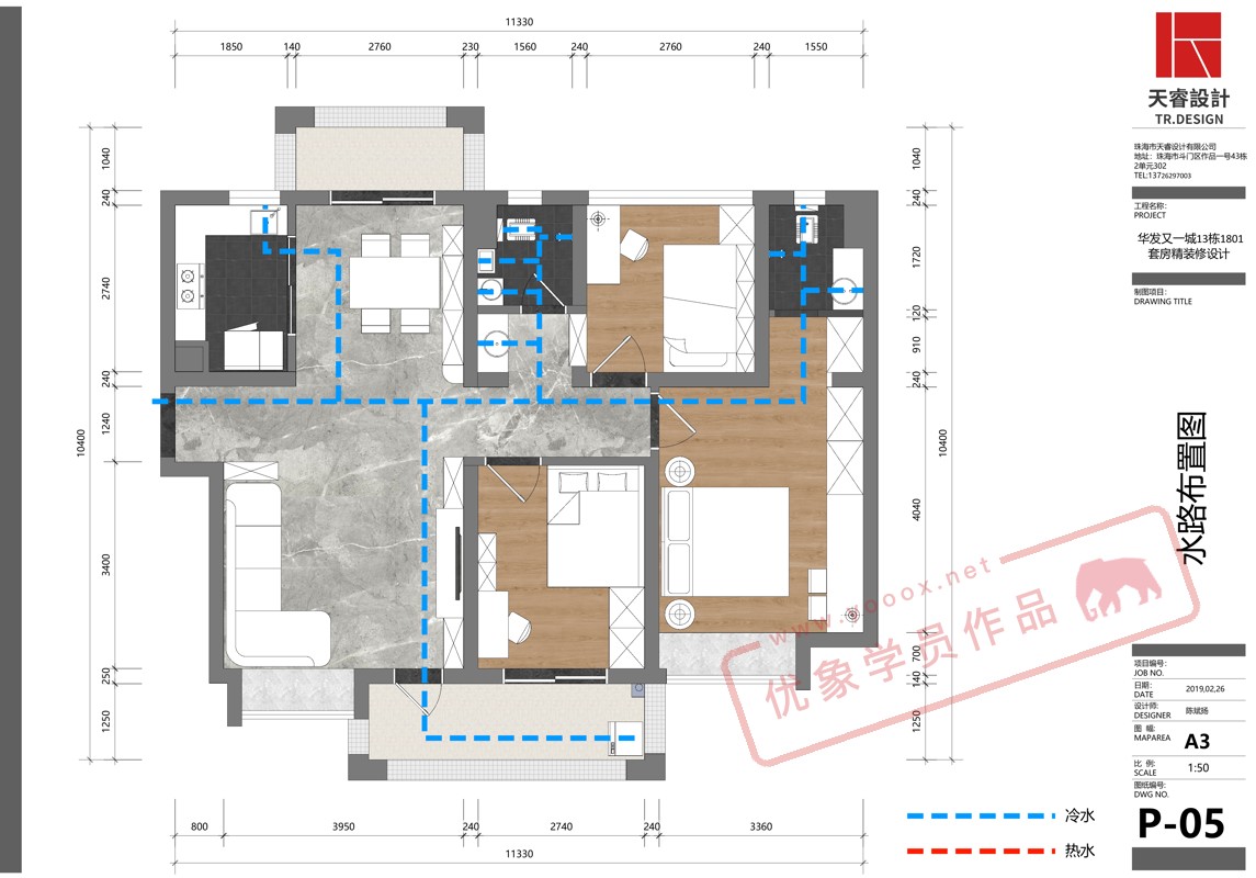
LayOut学员作品 室内设计LayOut施工图 以下LayOut彩色施工图的更多学习资料,有兴趣的同学可以进 […]

详细介绍

LayOut学员作品——室内设计施工图

LayOut学员作品
室内设计LayOut施工图

以下LayOut彩色施工图的更多学习资料,有兴趣的同学可以进行了解:

用户登录